
指定平台帮充

联通工号

京东多充

拼多多

十分钟内到账

官方话费API

活动话费API

API做单-测试

联通工号API
红线行为,明令禁止,请勿触碰!!!未按照平台规则做单,出现亏损均由做单用户本人承担!!
1. 禁止的行为
1. 禁止假充行为(P图、充值中未到账的、充错号码上报成功、渠道返销等都算假充)
2. 禁止联系机主
3. 禁止拆充、少充、多充
4. 禁止使用任何不合法的充值渠道,禁止使用慢充渠道
5. 禁止去拼多多平台充值,pdd平台充值,按第三方渠道充值做处罚
6. 平台会员取单必须由自己完成充值,禁止订单放给他人或下线充值(订单变成二手单),一经发现冻结资金永久封号处理!
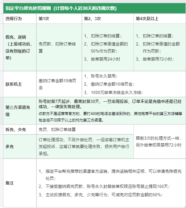
2. 处罚规则

3. 做单规则
1. 充值成功到账,需要在20分钟内上报"充值到账",20分钟超时未上报,会导致订单自动超时失败造成反撸,后果自负。
2. 充值平台卡单,需要在20分钟内上报”已充值,未到账“,20分钟超时未上报,会导致订单自动超时失败,造成反撸,后果自负;
3. 充值凭证:充值中、充值到账凭证都需要显示充值号码,充值状态;
4. 已充值未到账订单,及时更新上传到账凭证,上报充值到账
4. 结算规则
1. 做单会延迟3小时结算,23点~早8点做单,会延迟9小时结算;
2. 当做单金额≤1000时,5天没有接单记录,可随时发起提现;
3. 当做单金额>1000时,其中1000,5天没有接单记录才能发起提现,超过1000的部分,订单结算后,随时都能提现;
4. 支持免费提现支付宝,提现金额超两千,可免费提现银行卡;
5. 指定平台帮冲渠道,C级用户(近180天内成功订单量<100)订单结算时间统一24小时结算,B级用户(500>近180天内成功订单量≥100)订单统一12小时结算,用户等级升级后,结算时间参考第一条;
6. 若违反平台做单规则,账号将面临永久封禁或者冻结等级至c级(会影响接单数量和结算时间);
单量大、进群、店铺资源对接等合作可联系





